Hầu hết thiết bị điện tử bây giờ đều sử dụng nguồn xung chứ không phải là nguồn tuyến tính. Vậy nguồn xung là gì và nó có cấu tạo và nguyên lí hoạt động như thế nào thì bài viết này giúp các bạn trả lời câu hỏi đó qua từng khối chức năng và thực tế mạch nguồn thật.

Nguồn xung là bộ nguồn có tác dụng biến đổi từ nguồn xoay chiều sang nguồn một chiều bằng chế độ dao động xung tạo bằng mạch điện tử kết hợp với biến áp xung. Sau khi sửa chữa nhiều loại thiết bị như bếp từ, lò vi sóng, nồi cơm cao tần ,…. thì tôi thấy hầu hết một bộ nguồn xung sẽ có những lĩnh kiện sau đây:
NHẬN BIẾT LINH KIỆN TRONG NGUỒN XUNG

Nguồn xung điển hình trong màn hình TV LCD

Nguồn xung trong màn hình TV LCD 15 inch

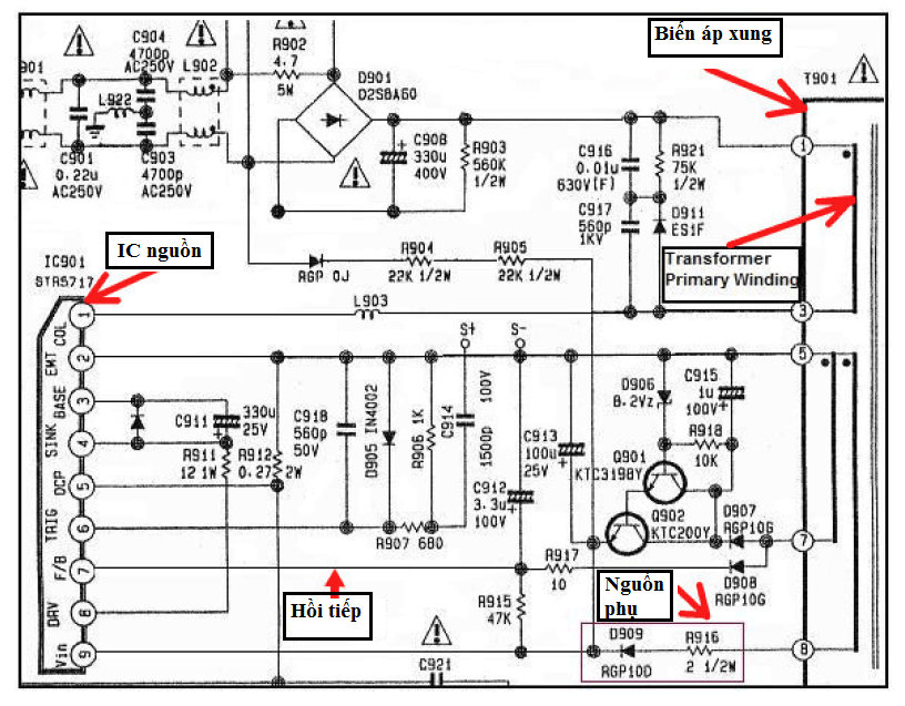
Nguồn xung thường thấy trong màn hình CRT đời cũ
Nếu các bạn đã nhìn tất cả những ảnh trên thì bạn sẽ chú ý rằng hầu như tất cả mạch nguồn xung (mặc dù khác nhau ở các thiết bị) đều sử dụng những linh kiện như: Cầu chì, cầu diode, tụ lọc nguồn sơ cấp, ic nguồn, mosfet, biến áp xung, ic quang, diode bên thứ cấp, tụ lọc bên thứ cấp ,…
Dựa vào cấu hình trên nếu bạn học tập một cách cẩn thận về nguồn xung hoạt động như thế nào (với sự giúp đỡ của sơ đồ khối và sơ đồ nguyên lí) Và Biết cách kiểm tra linh kiện trong mạch như thế nào thì tôi không thể thấy nguyên nhân nào cho thấy bạn không thể thành công trong việc sửa chữa các loại nguồn xung
SƠ ĐỒ KHỐI CỦA NGUỒN XUNG VÀ NGUYÊN LÍ HOẠT ĐỘNG CỦA NÓ
Sửa chữa nguồn có thể nói là một trong những nhiệm vụ khó khăn nhất của sửa chữa điện tử. Và đôi khi bạn am hiểu về mạch điện và có những phương pháp sửa những loại mạch như mạch audio, mạch màu, điện áp cao thì bạn sẽ cảm thấy dễ dàng hơn. Nếu bạn có kiến thức về mạch nguồn hoặc nguồn xung hoạt động như nào.
Bạn đã sẵn sàng cho việc sửa chữa các vấn đề trong nguồn xung trong tất cả thiết bị nào từ những thiết bị nhỏ sử dụng trong laptop hay các thiết bị công nghiệp lớn như biến tần ,.. Bởi vì dù thiết bị to hay nhỏ đi nữa ,linh kiện có bé hay to thì nguyên lí hoạt động vẫn giống nhau. Về cơ bản,tất cả chức năng của mạch nguồn xung là giống nhau đó là tạo ra điện áp DC bên thứ cấp.

Sơ đồ khối thường gặp trong nguồn xung (hình 1.4)
Nguyên lí hoạt động của nguồn xung khác so với nguồn tuyến tính. Đầu tiên điện áp AC sẽ qua một mạch lọc nhiễu cao tần để loại những nhiễu cao tần do đường dây điện gây ra có thể đánh chết cầu diode sau đó được chỉnh lưu qua cầu diode biến thành điện áp một chiều DC
Sau đó được san phẳng bởi tụ lọc sơ cấp ( thường sử dụng tụ 220uF/450V).
Điện áp sau chỉnh lưu sẽ có điện áp khoảng 300V ( nếu điện áp AC vào là 220V) hoặc150V ( nếu điện áp AC vào là 110V) sau đó sẽ đi qua điện trở mồi và biến áp xung. Điện áp đi qua điện trở mồi sẽ bị sụt áp trên đó để cấp nguồn vào chân Vcc của ic nguồn. Sau một thời gian điện áp nguồn Vcc của ic nguồn sẽ lấy từ mạch nguồn phụ của biến áp xung. Mạch nguồn phụ này bao gồm một diode và 1 điện trở duy trì để ic nguồn hoạt động .
Khi ic nguồn hoạt động nó sẽ điều khiển Mosfet làm việc ở chế độ đóng mở để tạo ra từ trường bên sơ cấp khi đó sẽ tạo ra điện áp cảm ứng bên thứ cấp của biến áp xung.
Điện áp cảm ứng của biến áp xung bên thứ cấp sẽ được chỉnh lưu thành điện môt chiều và được san phẳng bởi tụ lọc .Tùy vào mạch nguồn có bao nhiêu điện áp ra mà có bấy nhiêu diode và tụ điện. Điện áp ra bên thứ cấp sẽ được kết nối với mạch lấy mẫu và mạch phát hiện điện áp lỗi để khống chế điện áp đầu ra .Khi điện áp đầu ra tăng hoặc giảm nó sẽ báo về ic nguồn để ic nguồn điều khiển mosfet khống chế điện áp ra .
Chú ý : Không phải tất cả nguồn xung đều có sơ đồ khối như hình 1.4 .
Một số nguồn xung trong thực tế không sử dụng ic dao động để điều khiển mosfet (một số mạch sử dụng transistor công suất)
Mà thay vào đó họ sử dụng mạch dao động bao gồm một số thành phần để điều khiển FET/BJT như hình 1.5.
Một vài mạch lại không sử dụng mạch lấy mẫu và phát hiện điện áp lỗi bên thứ cấp thay vì đó được lấy từ bên sơ cấp như hình 1.6
Tích hợp sẵn bên trong ic nguồn như hình 1.7.

Hình 1.5: Một kiểu nguồn xung điển hình không dùng IC nguồn

Hình 1.6: Một kiểu nguồn xung điển hình trong màn hình CRT không dùng IC

Hình 1.7: Một kiểu nguồn xung điển hình tích hợp Mosfet trong IC nguồn