Hướng dẫn sử dụng cáp chuyển USB sang RS232 TTL UART PL2303HX
Cổng nối tiếp Serial (RS232, COM) vẫn còn sử dụng cho đến tận ngày nay, bên cạnh những chuẩn như Thunderbolt 3 hay USB 3.1 Type C. Chuẩn kết nối… Read more »
Cổng nối tiếp Serial (RS232, COM) vẫn còn sử dụng cho đến tận ngày nay, bên cạnh những chuẩn như Thunderbolt 3 hay USB 3.1 Type C. Chuẩn kết nối… Read more »
IC định thời 555 được giới thiệu vào năm 1970 bởi Signetic Corporation và đã đặt tên cho bộ đếm thời gian SE / NE 555. Về cơ bản, nó… Read more »
Mạch dùng để chia tần số từ một nguồn âm thanh như bộ mixer, preamlifier, equalizer…thông qua mạch Electronic Crossover, nguồn tín hiệu đầu vào có thể được cách ly điện… Read more »
Một siêu tụ điện là một thiết bị có thể lưu trữ năng lượng điện nhanh chóng và xả chậm. Chúng ta biết rằng các tụ điện bình thường như… Read more »
Bạn phải làm gì khi mà bộ sạc pin hiện tại không thể dừng lại quá trình sạc khi mà bình ắc qui đã đầy. Bình ắc qui bị nóng… Read more »
Loa siêu trầm sub hay Subwofer tái tạo giải âm thanh có tần số thấp hoặc siêu thấp từ 20Hz đến 150Hz. Sự bổ trợ của loa siêu trầm mang… Read more »
Mạch quạt và điều khiển ứng dụng cho quạt phun sương, quạt điều hòa, quạt bàn, quạt tường, quạt cây, và có thể ứng dụng dùng để bật tắt từ… Read more »
Mạch nhận tín hiệu điều khiển từ xa từ bất cứ chiếc điều khiển nào, chỉ cần bạn bấm nút mạch điều khiển hoạt động. Để lắp đặt mạch tương… Read more »
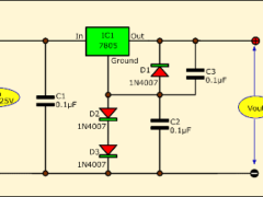
Thường chúng ta nghĩ IC ổn áp LM7805, 7805 chỉ dùng để ổn định điện áp ở 5V. Tuy nhiên, chúng ta có thể dùng nó ổn áp ở điện… Read more »
I,Tổng quan qua về hệ thống thu phát hồng ngoại. a) Khái niệm tia hồng ngoại. Ánh sáng hồng ngoại (tia hồng ngoại) là ánh sáng không thể nhìn thấy… Read more »