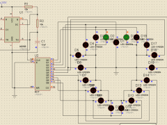
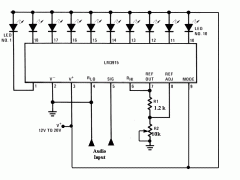
Mạch Led Nhấp Nháy Theo Nhạc V3 Sử Dụng Ic LM3915
Mạch led này thì kiểu nháy giống y mạch led v2 dùng an6884 nhưng xài được cho 10led liền nha . Thôi không trình bày nhiều làm thôi =)). I…. Read more »
Mạch led này thì kiểu nháy giống y mạch led v2 dùng an6884 nhưng xài được cho 10led liền nha . Thôi không trình bày nhiều làm thôi =)). I…. Read more »
Mạch led nháy theo nhạc mình sử dụng ic an6884 và 5led . Mạch led này thì nhạc càng to càng sáng nhiều led và ngược lại . Đầu tiên… Read more »
Khác với ic ổn áp họ 78xx, ic ổn áp LM317 có chân Adjusment, điều này tạo ra t́inh điều chỉnh mức áp ngả ra. Trong mạch, C1 là tụ… Read more »
Thiết kế mạch dao động bằng IC IC tạo dao động XX555 ; XX có thể là TA hoặc LA v v … Hình ảnh ic555: Sơ đồ nguyên lý:… Read more »
* Giải thích nguyên lý hoạt động : Khi cấp nguồn , giả sử đèn Q1 dẫn trước, áp Uc đèn Q1 giảm => thông qua C1 làm áp Ub… Read more »
* Giải thích nguyên lý hoạt động : Khi cấp nguồn , giả sử đèn Q1 dẫn trước, áp Uc đèn Q1 giảm => thông qua C1 làm áp Ub đèn Q2… Read more »
Những phiên bản hướng dẫn làm mạch trái tim trước đã có rất nhiều bạn làm thành công cho mình những mạch trái tim đẹp mà không cần hiểu chuyên… Read more »
Xin chào tất cả anh em! Member của wap nói chung và các fan mê điện tử nói riêng . Đợt trước tớ đã từng post mạch led nhấp nháy… Read more »
Sau 2 giờ hùng hục như trâu từ nghiên cứu tới hàn chọc mình đã cho ra đời phiên bản sạc điện thoại từ ắc quy 6v > 12v dùng… Read more »
Nhiều bạn hỏi cách lắp mạch âm ly (tăng âm) nào đơn giản nhất??? Tôi đã thử nhiều mạch như tda2030, tda2025, mạch dùng sò công suất …. nhưng tất… Read more »