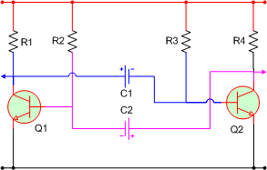
* Giải thích nguyên lý hoạt động : Khi cấp nguồn , giả sử đèn Q1 dẫn trước, áp Uc đèn Q1 giảm => thông qua C1 làm áp Ub đèn Q2 giảm => Q2 tắt => áp Uc đèn Q2 tăng => thông qua C2 làm áp Ub đèn Q1 tăng => xác lập trạng thái Q1 dẫn bão
hoà và Q2 tắt , sau khoảng thời gian t , dòng nạp qua R3 vào tụ C1 khi điện áp này > 0,6V thì đèn Q2 dẫn => áp Uc đèn Q2 giảm => tiếp tục như vậy cho đến khi Q2 dẫn bão hoà và Q1 tắt, trạng thái lặp đi lặp lại và tạo thành dao động, chu kỳ dao động phụ thuộc vào C1, C2 và R2, R3.
Sơ đồ nguyên lý:

Hình ảnh C1815

* Bạn có thể tự lắp sơ đồ trên với các thông số như sau :
R1 = R4 = 1 KW
R2 = R3 = 100KW
C1 = C2 = 10µF/16V
Q1 = Q2 = đèn C1815
Hai đèn Led
Nguồn Vcc là 6V DC
Tổng giá thành lịnh kiện hết khoảng 4.000 VNĐ