Nguồn tổ ong là gì? Có nên dùng nguồn tổ ong hay không?
Nguồn tổ ong là cách ngọi khác của nguồn xung. Cái tên nguồn tổ ong bắt nguồn từ hình dạng các lỗ thông hơi thoát nhiệt của bộ nguồn xung… Read more »
Nguồn tổ ong là cách ngọi khác của nguồn xung. Cái tên nguồn tổ ong bắt nguồn từ hình dạng các lỗ thông hơi thoát nhiệt của bộ nguồn xung… Read more »
Phần lớn các transistor có thể được thay thế bằng transistor tương đương trong trường hợp không có linh kiện transistor đúng như nguyên gốc. Một số trường hợp đặc… Read more »
Trong điện tử, IC ổn áp tuyến tính thường được sử dụng để ổn định điện áp. Bất kể điện áp đầu vào hoặc điều kiện tải có thay đổi,… Read more »
Các IC khuếch đại thuật toán có nhiều ứng dụng trong các thiết bị điện tử từ dân dụng, công nghiệp… Các IC khuếch đại thuật toán thông dụng hiện… Read more »
Trong khi phân tích mạch điện chúng ta thường áp dụng hai định luật Kirchhoff là Quy tác vòng điện áp và Quy tắc nút dòng điện. Đây là 2 quy tắc quan… Read more »
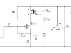
Trong mạch này, Q1 là một bộ khuếch đại đơn giản mà có được kiểm soát bởi một kháng phát biến cung cấp bởi FET Q2 tăng của nó. Trong… Read more »
Bộ PFR của Mikro là bộ điều khiển tụ bù thông minh thân thiện với người sử dụng. PFR sử dụng kỹ thuật số trong việc tính toán sự sai lệch dòng… Read more »
IGBT (Insulated Gate Bipolar Transistor): là một linh kiện bán dẫn (gần giống Transistor) công suất 3 cực, có cực điều khiển cách ly. IGBT kết hợp được khả năng đóng cắt… Read more »
1. Dây tiết diện tròn d – đường kính thực của dây đồng (mm) Scu – tiết diện của lõi đồng (mm2) mcu – trọng lượng riêng 1 mét dài (g/m) R/m – điện… Read more »
Nhà bác học Anh Tomson đưa ra học thuyết điện tử gồm 4 ý sau đây: Mọi vật chất trong tự nhiên là tập hợp của nhiều nguyên tử của chất đó… Read more »