Trong mạch này, Q1 là một bộ khuếch đại đơn giản mà có được kiểm soát bởi một kháng phát biến cung cấp bởi FET Q2 tăng của nó. Trong lên vị trí của S1, C3 thải qua R5 và đạt được của Q1 giảm vì Q2 là lái xe hướng cut-off. Ở vị trí xuống, Q2 tiến hành nhiều hơn, tùy thuộc vào các thiết lập của R6, gây ra một sự gia tăng đạt được. By R5 hoặc C3 khác nhau, giá phai khác nhau có thể có được.
Phần tiếng Việt sử dụng Google Translate, nguyên văn tiếng Anh
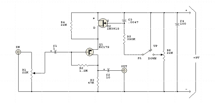
In this circuit, Q1 is a simple amplifier that has its gain controlled by a variable emitter resistance supplied by FET Q2. In the up position of S1, C3 discharges through R5 and the gain of Q1 decreases because Q2 is driven toward cut-off. In the down position, Q2 conducts more, depending on the setting of R6, which causes a gain increase. By varying R5 or C3, various fade rates can be obtained. (Hands-On Electronics 8/87, p. 93)
