Bạn phải làm gì khi mà bộ sạc pin hiện tại không thể dừng lại quá trình sạc khi mà bình ắc qui đã đầy. Bình ắc qui bị nóng lên, bình bị phồng, có thể gây cháy nổ hoặc làm bình của bạn bị hỏng. Nếu như vậy, bạn cần một thiết bị/hay mạch sạc tự động có thể tự động ngắt khi bình đã sạc đủ điện.

Vì vậy, bạn có thể lắp một mạch điện đơn giản, theo sơ đồ mạch dưới đây để quá trình sạc diễn ra tự động, bạn không còn bận tâm việc phải canh thời gian để ngắt nguồn sạc, và nỗi lo quên ngắt nguồn điện ngây hỏng bình ắc qui nữa.

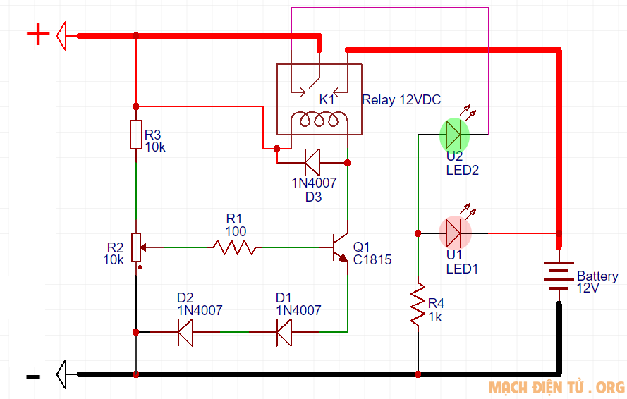
Đây là một mạch của bộ sạc acqui tự động cắt, nó chỉ có:
một bóng bán dẫn NPN như c1815 để điều khiển quá trình sạc, bằng việc đóng mở một rơ le.
rơ le để cắt đường dẫn dòng điện này qua pin sau khi sạc đầy, với bình lớn bạn chọn loại rơ le chịu tải lớn, và ngược lại.
Biến trở 10 kilo-ohm được kết nối với cực B của bóng bán dẫn, biến trở được sử dụng để hạn chế điện áp từ bao nhiêu vôn mà bạn muốn ngừng sạc.
Hai đèn Led xanh và đỏ, dùng để báo trạng thái bình đã sạc đầy và chưa đầy.
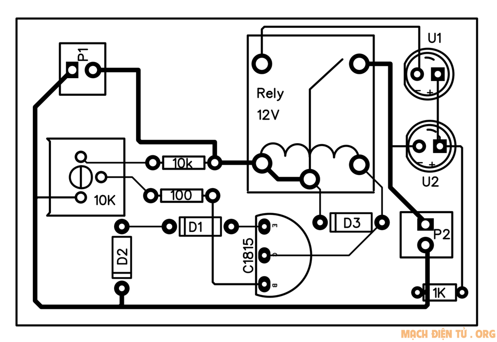
Bạn có thể làm mạch in theo sơ đồ sau:

Bạn tải file PDF này về và in nó ra để làm mạch in. Link tải file