Thường chúng ta nghĩ IC ổn áp LM7805, 7805 chỉ dùng để ổn định điện áp ở 5V. Tuy nhiên, chúng ta có thể dùng nó ổn áp ở điện áp cao hơn với một mạch điện được thiết kế lại đơn giản.
Tăng điện áp đầu ra
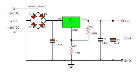
Hãy tưởng tượng bạn muốn nguồn điện 12V. Nhưng bạn chỉ có 7805. Bạn làm thế nào Mạch bên dưới tạo ra một đầu ra là 12V.

7805 chạy nó luôn giữ điện áp 5V, giữa đầu ra và đầu cuối GND (chung). Nếu điện áp chung tăng, điện áp đầu ra sẽ cao hơn 5V. Phương pháp này có thể cung cấp hầu hết mọi điện áp từ 5V đến 30V
Ở đây sử dụng hai điện trở ở CHẾ ĐỘ CHIA ĐIỆN ÁP xác định điện áp đầu ra.
Luôn có 5 vôn trên điện trở R1-120 ôm. Và, nếu một điện trở khác được đặt nối tiếp, nó sẽ có một điện áp tỷ lệ trên nó.
Trong sơ đồ mạch cơ bản, Tại R2 – 180 ôm điện áp trơi trên nó là 7V. Sau đó, nó tạo ra tổng cộng 12v trên đầu ra.
Để tăng hoặc giảm hiệu điện thế thì trong đoạn mạch trên chỉ phải thay đổi một điện trở. Chúng tôi sử dụng R1-120 ohms được giữ lại và điện trở R2-180 ohms được thay đổi. Điện trở 220 ohms, điện áp đầu ra sẽ là 14V. 330 ohms, điện áp đầu ra sẽ là 18V. Điều này tạo ra một điện áp đầu ra có thể điều chỉnh được.

Cầu điện trở chia áp
Lưu ý là IC7805 phải được tản nhiệt để nó có khả năng làm việc tốt trong điều kiện xấu nhất. Ngoài ra, điện áp đầu vào phải đủ để phục vụ cho điện áp đầu ra tối đa.
Công thức sau được sử dụng khi 5V là điện áp đầu ra danh định (đầu ra chung) của bộ điều chỉnh cố định
Vout = 5V + (5V / R1 + IQ) R2
Ví dụ:
R1 = 120, R2 = 180
IQ = 5mA (0,005A)
Vout = 5V + (5V / 120 + 0,005) 180 = 13,4V
Để hiệu chỉnh điện áp chúng ta mong muốn bạn nên thay điện trở R2 bằng một chiết áp.
Cách thay đổi điện áp 7805 bằng diode
Điều này làm tăng điện áp đầu ra 78xx bằng cách sử dụng một diode. Dòng 78xx rất rẻ, phổ biến. Tuy là bộ điều chỉnh điện áp cố định nhưng chúng ta có thể thay đổi mức điện áp đầu ra với nhiều mức.

Một diode là một thành phần bình thường trong nhiều cửa hàng, chẳng hạn như 1N4148 Diode. Chúng có hiệu quả cao và thích hợp cho các mục đích sử dụng chung.
D2, D3 là loại 1N4148 mắc nối tiếp, ở giữa chân chung của IC 7805 và đất. Điện áp đầu ra sẽ tăng lên bằng khoảng 0,65V + 0,65V = 1,3V mỗi diode. Tương tự như vậy, bạn thêm diode để tăng điện áp.
Thêm một diode D1 để bảo vệ bộ điều chỉnh bị hư hỏng đầu ra. Nó có thể có điện áp phản hồi trở lại từ tải. D1 đang kết nối trong phân cực ngược lại, nó sẽ hấp thụ xung đột biến hiện tại để bảo vệ mạch này.
Hai 2 tụ C1, C3 để lọc nhiễu quá độ. Mà nó có thể được cảm ứng vào nguồn cung cấp bởi từ trường lạc.
Tụ điện-C2 trên cả hai điốt để cải thiện ổn định. Nó sẽ làm giảm tiếng ồn ở đầu ra.
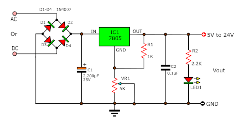
Điện áp đầu ra có thể điều chỉnh
Chúng ta có thể điều chỉnh điện áp đầu ra từ 5V đến 24V thông qua chiết áp R2 kết nối với GND.

Lưu ý: Điện áp đầu vào và tản nhiệt của bộ điều chỉnh phải đủ cho điện áp và dòng điện đầu ra. Nếu điện áp đầu vào là 24V – 36v. Đầu ra có thể không cung cấp nhiều hơn 100mA.
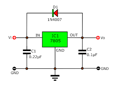
Tại sao dùng Diode bảo vệ trong mạch ổn áp
Mặc dù số IC này có hệ thống bảo vệ rất tốt. Nhưng Phân cực ngược có thể làm hỏng nó. Vì vậy chúng ta nên đặt một diode bảo vệ.

Diode bảo vệ trong mạch ổn áp
Trong nhiều trường hợp, bộ điều chỉnh cấp nguồn cho tải không được kết nối với đất. Nhưng thay vào đó, nó được kết nối với nguồn điện áp có cực tính ngược lại (ví dụ: bộ khuếch đại hoạt động, mạch chuyển mức, v.v.). Chúng ta nên kết nối một diode kẹp với đầu ra của bộ điều chỉnh
Bảo vệ phân cực ngược
Đôi khi, điện áp đầu vào cho bộ điều chỉnh có thể giảm nhanh hơn điện áp đầu ra. Điều này có thể xảy ra. Ví dụ, khi nguồn cung cấp đầu vào bị chặn trong điều kiện quá áp đầu ra. Nếu điện áp đầu ra lớn hơn xấp xỉ 7V. Điểm nối cơ sở của bộ phát của phần tử thụ động nối tiếp (bên trong hoặc bên ngoài) có thể bị hỏng và bị hỏng.
