Loa siêu trầm sub hay Subwofer tái tạo giải âm thanh có tần số thấp hoặc siêu thấp từ 20Hz đến 150Hz. Sự bổ trợ của loa siêu trầm mang đến cảm giác đầy hứng khởi với tiếng bass cực trung thực và sâu lắng làm nền cho bản nhạc hài hòa tình cảm thăng hoa. Không giống như những tiếng bass nông, yếu và kém sức sống gây một cảm giác hời hợt và nhàm chán cho bản nhạc.
Tiếng trầm của loa subwoofer khác hẳn so với tiếng trầm của loa chính (loa cột/đứng sàn hay loa bookself), bởi nó được thiết kế để tạo ra nhiều âm trầm thấp nhất của dải tần với tốc độ chậm, chứ không phải những tiếng trầm chi tiết, nhanh gọn, rõ ràng như ở các loa bass thông thường.
Tuy nhiên, tín hiệu âm thanh thông thường Hi Fi hai kênh L/R không có đường tín hiệu cho giải tần thấp riêng biệt. Chúng ta cần phải có một mạch điện có chức năng lọc lại giải tần thấp và nâng cao mức tín hiệu này để đưa vào mạch khuếch đại loa sub. Dưới đây là vài sơ đồ mạch lọc thông thấp cho loa siêu trầm Subwofer. Từ đây bạn có thể tự vẽ lại để thiết kế cho mình một mạch lọc lấy ra tín hiệu âm thanh tần số thấp trước khi đưa nó vào mạch khuếch đại công suất lớn cho loa siêu trầm:
1. Mạch siêu trầm dùng IC 4558

Mạch siêu trầm đơn giản, sử dụng 1 IC thuật toán kép 4558 để lọc tần số thấp cho loa subwoofer. Mạch sử dụng nguồn +- 15VDC được ổn áp bởi cặp IC ổn áp LM7815. Mạch đơn giản, ít linh kiện, làm việc hiệu quả, tuy nhiên giải trầm chưa thật sự cắt tốt. Ngoài IC 4558 bạn có thể sử dụng các IC thuật toán tương đương.
2. Mạch tiền khuếch đại kết hợp mạch cắt subwoofer
Khi tín hiệu đầu vào bộ khuếch đại không đủ lớn hoặc mạch khuếch đại chưa có mạch tiền khuếch đại thì âm thanh ra loa nhỏ hơn sự mông đợi, âm hình tối, không có nhạc tính dù công suất thiết kế mạch công suất lớn. Chính lúc này bạn cần đến một mạch tiền khuếch đại, và nếu trong trường hợp muốn có một cổng sub out thì đây là mạch tiền khuếch đại cho bạn. Chức năng mạch vừa làm bộ tiền khuếch đại và thêm một mạch lọc sub out.

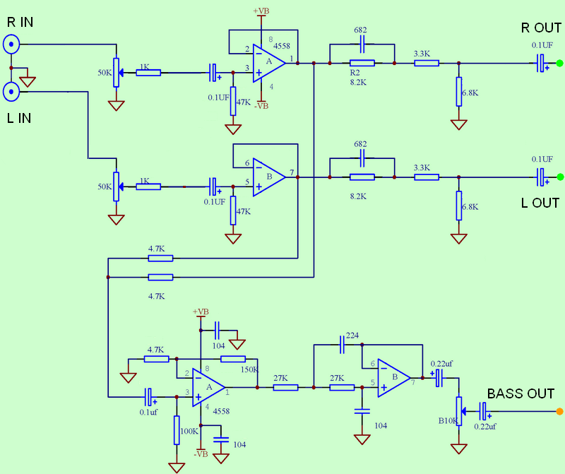
Mạch tiền khuếch đại 2 kênh kết hợp mạch cắt subwoofer
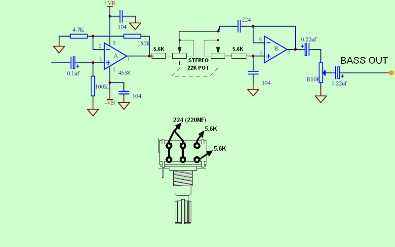
Nếu bạn muốn điều chỉnh tần số bộ lọc âm trầm, bạn có thể kết nối hiệu lực theo sơ đồ sau:

Ngay bên dưới cũng là một sơ đồ mạch tiền khuếch đại (preamp) 2.1 tức là tiền khuếch đại cho 2 kênh trái phải và một đầu ra cho loa subwoofer. Mạch này chạy tốt với các IC thuật toán LM833, LF3F3, NE5532, TL072.

Mạch preamp chạy tốt với các IC thuật toán LM833, LF3F3, NE5532, TL072.
Việc làm mạch và tự mua linh kiện về ráp giúp bạn hiểu và biết cách làm việc và hiệu chỉnh cho mạch hoạt động theo ý mình, tuy nhiên để lắp một mạch điện từ việc thiết kế, làm mạch in, mua linh kiện, hàn, chạy thử đòi hỏi bạn phải tốn tương đối nhiều thời gian.
Một số mạch dưới đây được giới thiệu làm việc lọc tần số sub tốt cho chất tiếng trầm tròn, lực, ít bị ù. Các mạch này có thể chạy nguồn đơn như pin, ắc quy để bạn độ chế loa bluetooth, loa kéo hoặc những mạch chạy nguồn đối xứng lắp trong amply hay cục đẩy.
Các bảng này là bảng tiền khuếch đại siêu trầm, kết nối trực tiếp với loa, sẽ không tạo ra âm thanh lớn. Sản phẩm phải được kết nối với một bo mạch khuếch đại thuần túy để tạo thành một loa siêu trầm hoạt động để tạo ra âm thanh. Công suất của bo mạch khuếch đại bài thuần túy theo nhu cầu cá nhân.
Mức độ lựa chọn, công suất của bộ khuếch đại thuần công suất càng lớn thì hiệu ứng âm trầm càng lực. Cái gọi là bo mạch lọc thông thấp lọc bỏ phần âm cao phía trên giọng người, và giữ lại phần tần số thấp để khuếch đại nhằm tăng cường độ tái tạo âm trầm. Giọng người và âm thanh nhạc cụ tần số cao sẽ không được nghe thấy trong khi phát lại.
Ưu điểm mạch lọc trầm nguồn đơn: Hầu hết các bo mạch trước loa siêu trầm trên thị trường đều có bộ nguồn kép. Sản phẩm đó không phải là rất thuận tiện cho đa số những người đam mê DIY. Vì một nguồn điện đơn dễ tìm hơn. Các mạch lọc sub nguồn đơn có thể dùng chung nguồn điện với bảng mạch khuếch đại công suất, rất thuận tiện.
Mạch lọc sub Mini JBL bản rút gọn chạy nguồn đôi
Các bạn nhìn qua có thể thấy rằng nó rất giống mạch lọc sub trung quốc loại 2 IC, tuy nhiên nếu xem kỹ sẽ thấy nó khác hoàn toàn chả giống tí nào.Thiết kế mạch này lấy cảm hứng từ mạch sub trung quốc 2 IC giá rẻ tuy nhiên mạch đó lọc sub rất tệ (tiếng nhỏ và lẫn lời ca) nên mình đã sử dụng nguyên lý mạch lọc Sub siêu trầm loa JBL để rút gọn vào trong bản mạch này.
Vậy nên mạch này có kích thước nhỏ nhưng lọc âm rất sạch, cắt sub sâu, âm thanh lớn và uy lực, vì mạch nhỏ nên giá bán rất rẻ. Điện áp: +/-10V đến +/-15V (điện 1 chiều đối xứng) Kích thước: 36MM X 68MM Chất liệu: Phíp FR4, linh kiện taiwain (Đài loan) Thể loại: Mạch lọc tín hiệu siêu trầm 1 kênh (MONO)



TỚI NƠI BÁN
MẠCH LỌC SUB 3 CẦN CẮT SIÊU SẠCH
Khác với mạch lọc sub ở trên, mạch này có nhiều cần chỉnh tần số trong giải âm trầm giúp bạn chỉnh tối ưu tiếng trầm để phù hợp với loa sub của mình, và lựa chọn được tần số trầm tốt nhất cho phù hợp đôi tai là 32, 64 và 125hz. Nguồn hoạt động đối xứng chạy từ -12 0 12VDC đến -18 0 18 VDC phù hợp từ loa nhỏ tới lớn lọc siêu sạch đảm bảo hài long tuyệt đối.


TỚI NƠI BÁN
Bộ mạch khuếch đại loa trầm chạy nguồn đơn DC 10-24V
Đây là mạch lọc sub lý tưởng cho anh chị em làm loa sub chạy nguồn đơn như Pin hoặc bình ắc quy, mạch có thể cắt tần số trong giải rộng từ 22Hz-300Hz. Đầu vào âm thanh: kênh đơn hoặc kênh kép đầu ra âm thanh một kênh mono, Kích thước PCB 78x32mm, độ dày: 1,6mm làm từ chất liệu sợi thủy tinh FR-4 siêu cứng. Khoảng cách giữa các lỗ cố định tấm: 70x24mm, đường kính lỗ: 3.2mm. Khoảng cách tâm giữa trục chiết áp: 32,5mm.
ABC


Tất cả các thành phần linh kiện được lựa chọn từ các mới, các tụ điện điều chỉnh tần số là tụ điện CBB chính hãng của Philips, các chiết áp điều chỉnh là loại kín hoàn toàn do Đài Loan sản xuất và các đầu nối đầu vào và đầu ra, đầu cuối bằng đồng nguyên chất, rất thuận tiện cho việc đi dây. IC thuật toán NE5532 được chọn có thể được thay thế bất kỳ lúc nào, vì vậy bạn có thể cảm nhận được tác dụng của các IC thuật toán khác nhau và cải thiện khả năng chơi nhạc. Đèn báo LED được thiết kế để theo dõi trạng thái nguồn điện trong thời gian thực.