Mạch quạt và điều khiển ứng dụng cho quạt phun sương, quạt điều hòa, quạt bàn, quạt tường, quạt cây, và có thể ứng dụng dùng để bật tắt từ xa cho các loại đèn, máy bơm…. Mạch có thể chịu công suất tối đa 300W cho tải ở tần số 50-60Hz. Bộ sản phẩm có vỉ mạch và điều khiển remote.
Để sử dụng bạn lắp theo sơ đồ bến dưới:


TỚI NƠI BÁN
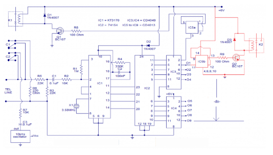
Mạch điều khiển từ xa DTMF sử dụng điện thoại. Mạch có thể điều khiển tối đa 9 thiết bị bằng các phím từ 0 đến 9 trên điện thoại. Chữ số 0 được sử dụng để chộn chế độ chuyển đổi từ xa và chế độ hội thoại thông thường. IC KT3170 (bộ giải mã DTMF sang BCD) được sử dụng để giải mã tín hiệu DTMF được truyền qua đường dây điện thoại sang mã BCD tương ứng. IC 74154 (IC giải mã 4 sang 16) và IC CD4023 (flip D flip flop) được sử dụng để chuyển đổi thiết bị theo tín hiệu DTMF nhận được.

Hoạt động của mạch như sau:
Sau khi nghe nhạc chuông từ điện thoại ở đầu thu, bấm nút 0 của điện thoại từ xa. IC1 sẽ giải mã tín hiệu 1010. Chân 11 của IC2 sẽ xuống thấp và sau khi đảo ngược bởi cổng NOT trong IC3, nó sẽ ở mức cao. Lúc này Flip Flop IC5a và transistor Q1 dẫn. Relay K1 ON. Hai tiếp điểm C1 và C2 của Relay K1 sẽ được đóng lại. C1 thông qua 220Ω trên đường dây điện thoại để ngắt kết nối chuông ra khỏi đường dây điện thoại (điều kiện này tương tự như tắt máy thu điện thoại) .C2 sẽ kết nối nguồn âm thanh 10KHz với đường dây điện thoại để thông báo bạn rằng hệ thống hiện đang ở chế độ chuyển đổi từ xa. Bây giờ nếu bạn nhấn 1 trên điện thoại , IC1 sẽ giải mã nó là 0001 và chân 2 của IC2 sẽ xuống thấp. Sau khi đảo ngược bởi cổng NOT tương ứng bên trong IC3, nó sẽ ở mức cao. Khi đó IC5b và transistor Q2 dẫn. Rơle sẽ được cấp điện và thiết bị được kết nối qua các tiếp điểm của nó được chuyển đổi. Nhấn phím 1 lần nữa sẽ chuyển trạng thái của thiết bị. Theo cách tương tự, Phím 2 đến 9 trên điện thoại máy phát có thể được sử dụng để chuyển trạng thái của thiết bị được kết nối với các kênh từ O2 đến O9. Sau khi kết thúc chuyển đổi, nhấn phím O trên điện thoại để IC5a để ngắt điện cho rơle K1. Điện trở 200 Ohm sẽ bị ngắt kết nối, nguồn âm thanh 10 KHz sẽ bị ngắt và nhận điện thoại sẽ sẵn sàng để nhận cuộc gọi mới.


Ghi chú
Lắp ráp mạch trên PCB chất lượng tốt.
Sử dụng 6VDC để cấp nguồn cho mạch.
Tất cả các IC phải có đế ic.
Phần được vẽ bằng màu đỏ phải được lặp lại tám lần (không được hiển thị trong mạch)
Các ic sử dụng trong mạch: KT3170
IC KT 3170 là IC thu DTMF công suất thấp của Samsung. IC được chế tạo bằng công nghệ CMOS công suất thấp và có thể phát hiện tất cả 16 âm DTMF tiêu chuẩn. Tín hiệu DTMF nhận được sẽ được giải mã thành đầu ra BCD.
74154
74154 là mạch giải mã 4 sang 16. Điện áp cung cấp tối đa là 7V và công suất tiêu thụ bình thường khoảng 175mW.
CD4049
CD4049 là IC CMOS chuyển đổi sang số hex từ Texas Cụ. Mỗi IC chứa sáu cổng Not. Điện áp cung cấp tối đa có thể là 20V và mỗi cổng có thể điều khiển tối đa hai tải TTL.
CD4013
CD4013 là một flip flop D CMOS. Mỗi flip flop có dữ liệu độc lập, RESET Q, Q, clock và chân SET. Điện áp cung cấp tối đa có thể là 15V và IC có khả năng chống ồn cao.