Như đã hứa hôm nay mình post nốt mạch khuếch đại âm thanh đơn giản sử dụng ic TDA 2822 .
Cho anh em xem ảnh thành quả phát cho dễ hình dung cái đã:

Giờ bắt đầu nhé, ic TDA2822 là mạch khuếch đại công suất âm thanh công suất nhỏ, chỉ thích hợp làm loa vi tính nhỏ nghe gần thay vì nghe tai nghe thôi.
Ví dụ đóng 2 con loa đặt ở góc bàn nghe dân dã là hợp lý chứ bật rực rỡ cho hàng xóm nghe thì con này chết ngay lập tức (chưa chắc đã chết ngay nhưng nghe rè lắm).
Con ic này vừa có thể làm mạch mono (kích 1 loa) và stereo (kích 2 loa 2 vế) nhưng loa nhỏ thôi .
Giờ ta làm luôn thôi nhể, đầu tiên là hình dáng thực tế của em nó:

Tiếp theo là sơ đồ các chân của em gái cho anh em đấu khỏi nhầm:

I. Mạch khuếch đại Mono (Chỉ dùng 1 loa):
1, Chuẩn bị: 1 ic tda2822 (tớ mua hôm nọ là 8k/1 con) , 1 trở 10k, 2 trở 4,7 ôm, 2 tụ 0,1uf , 2 tụ 10uf và con tụ lọc nguồn khoảng 1000uf là đẹp. 1 chiết áp đơn 10k nữa.
Sơ đồ nguyên lý:

2, Chú thích: với mạch này sử dụng nguồn từ 4v đến 9v là đẹp, dòng khoảng 0,5A trở lên.
Cái chân số 8 và số 5 trong sơ đồ thay vì ta mắc như thế ta sẽ lắp mỗi chân dương tụ 10uf vào , chân còn lại của tụ ta nối mass . Để đỡ rè từ chân số 1 ta ko ra thằng loa thì bạn có thể nối tiếp 1 con tụ 220uf vào đó, mình đã tess thấy lắp thêm tụ đỡ rè hơn 1 chút . Sơ đồ trên ko sai nhưng mình cải tiến chút để nâng cao chất lượng âm thanh.
Hướng dẫn lắp chiết áp: chân số 1 chiết áp vào nguồn âm thanh, chân số 2 chiết áp vào chân in tức là chân số 7 của ic, chân số 3 nối xuóng mass , chú ý là nhìn từ đằng sau chiết áp ấy nhé. Chịu tải max là loa 4w
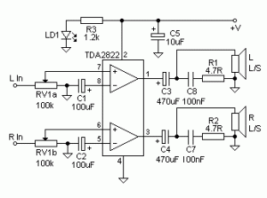
II, Tiếp theo là mạch stereo (2 loa 2 vế).
1, Chuẩn bị : 1 ic tda 2822, 1 chiết áp đôi 10k đến 50k , 2 tụ 100uf, 2 tụ 470 hoặc 220uf, 2 tụ 0,1 uf, 2 trở 4,7 ôm, 1 tụ lọc nguồn khoảng 1000uf là đẹp . Led báo nguồn và trở theo sơ đồ.
Sơ đồ nguyên lý:

2, Chú thích: Để cải tiến chất lượng âm thanh ta nên thay chiét áp 50k . ta nên thêm 1 tụ khoảng 2,2uf trước chân số 7 và số 6 của ic . Mạch này chịu tải max là loa 2w 1 vế .
Cả 2 mạch này đã test trước khi post rồi nhé nên anh em có thể yên tâm.