Điển áp ổn áp 15V DC thường xuyên được sử dụng trong các mạch điện tử, vì vậy mà nó rất phổ biến ở chỗ không chỉ ổn áp mà còn giảm điện áp. Mạch ổn áp 15V có thể sử dụng các linh kiện tích hợp tuyến tính như LM7815, LM7912, LM317, 337, các IC ổn áp dạng xung số, hoặc các mạch ổn áp 15V sử dụng các linh kiện rời rạc cấu thành
Tham khảo thêm: Nguyên lý mạch ổn áp điện một chiều
Xem nhanh Nội dung
1 Mạch ổn áp ra 15V sử dụng linh kiện rời1.1 Mạch Preamp PSU +/-15V Low Drop2 Mạch ổn áp ra 15V sử dụng linh kiện IC tuyến tính2.1 Ổn áp 15V sử dụng IC LM3172.2 Ổn áp đầu ra tăng chậm2.3 Ổn áp đầu ra đối xứng dùng LM7815 và LM79152.4 Ổn áp đầu ra đối xứng dùng LM317 và LM3372.5 Ổn áp 15V dòng đầu ra lớn 3A hoặc 6A2.6 Ổn áp với IC LT1083, LT10843 Mạch ổn áp ra 15V sử dụng linh kiện IC xung số3.1 Mạch giảm áp DC LM25963.2 Tương Tự or Liên Quan
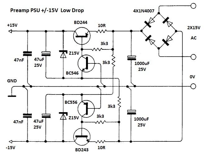
Mạch ổn áp ra 15V sử dụng linh kiện rời
Mạch Preamp PSU +/-15V Low Drop

Mạch ổn áp +/-15V dùng trong Audio (preamp)
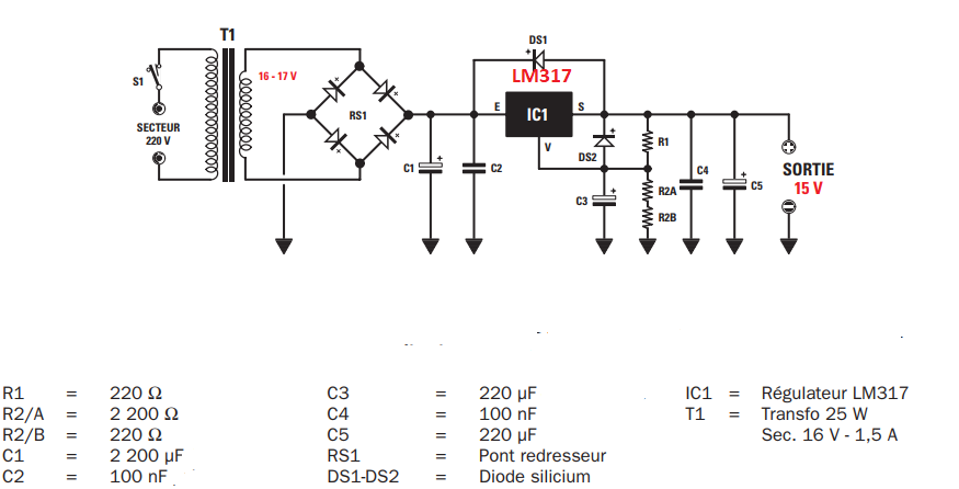
Mạch ổn áp ra 15V sử dụng linh kiện IC tuyến tính
Ổn áp 15V sử dụng IC LM317

Mạch ổn áp sử dụng IC ổn áp LM317 đầu ra +15VDC không đối xứng
Ổn áp đầu ra tăng chậm

Điện áp đầu ra tăng dần đến điện áp ổn định 15V
Mạch được ổn áp ở mức 15V thông qua việc lựa chọn giá trị điện trở R1, R2. Việc lắp thêm R3 và C1 giúp cho đầu ra của mạch khi hoạt động sẽ tăng dần giá trị điện áp đến điện áp ổn định. Thời gian tăng của điện áp phụ thuộc giá trị R3 và C1. Việc tăng các giá trị này làm cho độ trễ tăng lên. Việc tăng dần điện áp đến điện áp ổn định giúp bảo vệ các linh kiện điện tử phía sau do điện áp đột ngột tăng.
Ổn áp đầu ra đối xứng dùng LM7815 và LM7915

Mạch ổn áp đối xứng (nguồn đôi) 15V sử dụng IC họ LM
Từ điện áp lưới 220VAV được hạ áp qua biến áp thành nguồn đối đố xứng 15-0-15, và chỉnh lưu thành 1 chiều qua cầu diode 1N4006. Gái trị điện áp sau cầu chỉnh lưu có tụ san phẳng là 21.2-0-21.2 VDC (vì có tụ san phẳng tính bằng công thức 15x√2 = 21.2). Sau đó ổn áp qua IC 7815 và 7915, lúc này điện áp ra ổn định ở mức +15V và -15V. Vì điện áp rơi trên 2 IC tương đối lớn, nếu tải công suất lớn nên gắn thêm tản nhiệt cho 2 IC này.
Ổn áp đầu ra đối xứng dùng LM317 và LM337

Mạch ổn áp nguôn đới xứng dùng IC LM317, LM337
Ổn áp 15V dòng đầu ra lớn 3A hoặc 6A
Không chỉ ổn áp ở mức điện áp đối xứng 15-0-15V, với cặp IC này điện áp ổn sáp có thể điều chỉnh được bằng tăng giảm giá trị biến trở (5K), tương ứng với việc tăng giảm điện áp đầu ra sau ổn áp từ 1.25V khoảng 24V.

Mạch ổn áp từ 0V đến 15V dòng tải 3A-6A DC
Danh sách linh kiện:
Điện trở: R1,R2,R3 …2,2K
Biến trở: VR1 … 3K
Tụ điện: C1,C2 …10uF; C3 … 0,1uF
Transistor : TR1 … 2N3055
IC: IC1 …uA78G
Một mạch ổn áp cho phép đầu ra chịu tải lớn nhờ kết hợp thêm các linh kiện bên ngoài, dòng điện tải có thể đạt đến mức 6A. và giải điện áp điều chỉnh được từ 10V đến 15V.
Với dòng tải 3A bạn cần biến áp có thông số: 16V, 3A
Với dòng tải 6A bạn cần biến áp có thông số: 18V 6A, và cần sử dụng 2 transistor 2N3055 đấu song song.
Ổn áp với IC LT1083, LT1084
Nằm trong kích thước vỏ lớn (T3-5P) là một IC ổn áp tích hợp điều chỉnh được, đó là chiếc IC LT1083. Khi có ngắn tản nhiệt đủ lớn bạn có thể nhận dược dòng đầu ra lên tới 7A và khoảng điện áp điều chỉnh được từ 1,5 đến 30V, chất lượng điện áp sau điều chỉnh tốt hơn các IC phổ thông thư họ LM78, khi thiết kế mạch bạn phải đảm bảo điện áp trên lệch giữa đầu vào ra và đầu ra khoảng 1.5V đến 2V, khi khoảng chênh lệch càng lớn thì dòng ra cầng nhỏ.
Cùng học với IC TL1083 còn có các IC khác như LT108, T1084, LT1085



Sơ đồ mạch ổn áp có điều chỉnh (thay đổi giá trị R2) sử dụng IC LT1083

Sơ đồ nguồn ổn áp đối xứng dùng IC LT1083
Mạch ổn áp ra 15V sử dụng linh kiện IC xung số
Nếu là người mới bạn nên sử dụng IC ổn áp – hạ áp tuyến tính như LM78, LM79, LM317, LM337, LM1084, LM1085… sẽ tốt hơn và an toàn hơn, tuy tổn hao phát nhiệt lớn nhưng điện áp đầu ra sạch hơn, ít nhiễu và ồn ít hơn. Đặc biệt trong những mạch mà nhậy với nhiễu thì không nên sử dung các IC ổn áp, hạ áp, tăng áp dạng xung số.
Mạch giảm áp DC LM2596
Là một IC hạ áp – ổn áp một chiều phổ biến, tổn hao năng lượng thấp, hiệu suất cao. Khi hoạt động IC LM2596 có lắp tản nhiệt dòng điện đầu ra có thể đạt 3A. Nhờ cấu trúc mạch tích hợp mà số lượng linh kiện bên ngoài tương đối ít, tuy nhiên nếu linh kiện và kỹ thuật thiết kế mạch không tốt có thể gây nhiễu khi hoạt động, vì IC hoạt động trên nguyên tắc băm xung (tần số băm 150Khz), nguồn xung nhiều này có thể thoát ra bên ngoài và ảnh hưởng đến hoạt động của các linh kiện khác.
