Bình ắc quy có thể nạp bằng bao nhiêu phương pháp?
Bình thường mỗi khi cần nạp ắc quy đơn giản chúng ta chỉ cần kẹp 2 kìm vào 2 cực của bình mà không quan tâm lắm đến các phương… Read more »
Bình thường mỗi khi cần nạp ắc quy đơn giản chúng ta chỉ cần kẹp 2 kìm vào 2 cực của bình mà không quan tâm lắm đến các phương… Read more »
Hồ quan điện không chỉ có tác hại với các thiết bị điện mà nó còn gây ảnh hưởng không tốt lên con người và động vật, đặc biệt những… Read more »
Bên cạnh những mặt tiêu cực thì Hồ quang điện cũng có nhiều điểm lợi, và người ta đã ứng dụng rất nhiều trong đời sống dân sinh và trong… Read more »
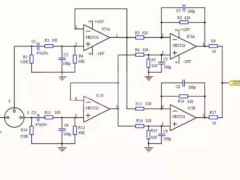
Phase: Là một dạng Delay theo Pha. Khi âm thanh gốc kết hợp với âm thanh đi qua bột bộ lọc tần số Frequency . Thời gian dưới 1/1000ms .Tạo… Read more »
Kiểu động hồ vạn năng loại kim được sử dụng từ lâu, tuy nhiên do tích hợp nhiều chức năng đo nên khi sử dụng sẽ phức tạp hơn các… Read more »
Bạn đang gặp các vấn đề như nguồn không lên, không có đèn báo, hoặc đèn nguồn báo nhấp nhay hay thay đổi màu bất thường thì đó thường là… Read more »
IC KA3842 điều khiển nguồn xung dùng khá phổ biến vì khả năng hoạt động tin cậy, cấu trúc mạch đơn giản, sửa chữa dễ và giá thành đơn giản…. Read more »
Mạch đơn phổ biến chuyển đổi tín hiệu cân bằng từ cổng XLR sang tín hiệu không cân bằng đẩu ra RCA, mạch có chất lượng tốt đảm bảo độ… Read more »
Ổn áp nối tiếp: dùng phần tử điều chỉnh (ví dụ: transistor công suất) nối nối tiếp với tải. Người ta điều chỉnh sụt áp trên phần tử điều chỉnh… Read more »
Trong thực tế mạch ghi dịch / thanh ghi dịch được ứng dụng nhiều, ngoài các ứng dụng điện tử thì trong điện công nghiệp cũng sử dụng rộng rãi… Read more »