IC KA3842 điều khiển nguồn xung dùng khá phổ biến vì khả năng hoạt động tin cậy, cấu trúc mạch đơn giản, sửa chữa dễ và giá thành đơn giản. Trong bài viết này phân tích dựa trên một bộ muồn màn hình máy tính.
1. Sơ đồ khối tổng quát của bộ nguồn

Sơ đồ tổng quát của bộ nguồn xung dùng IC KA3842
NƠI BÁN IC KA3842 GIÁ RẺ
2. Mạch lọc nhiễu, chỉnh lưu và khử từ :

Mạch đầu vào của nguồn xung
Mạch lọc nhiễu bao gồm các linh kiện: C1, C2 và cuộn dây L1
Mạch khử từ gồm có điện trở Themsistor ( T.H ) và cuộn dây khử tử Degauss quấn quanh đèn hình .
Điện trở hạn dòng R1 là điện trở sứ khoảng 2Ω 10W có nhiệm vụ hạn chế dòng điện nạp vào tụ, trong trường hợp nguồn bị chập thì R1 đóng vai trò như một cầu chì.
Các Điốt D1 – D4 chỉnh lưu dòng điện xoay chiều thành dòng một chiều, tụ lọc C3 sẽ lọc cho điện áp một chiều bằng phẳng cung cấp cho nguồn xung hoạt động.
Mạch lọc nhiễu, chỉnh lưu và khử từ của các máy Monitor, nguồn xung là tương đối như nhau và có sơ đồ mạch như trên
Khi mất nguồn 300VDC trêntreenlocj nguồn chính thì ta cần kiểm tra các linh kiện trên
3. Nguồn Switching (Nguồn ngắt mở)
Phần nguồn Switching thường sử dụng một trong hai kiểu sau :
Nguồn có hồi tiếp từ cao áp
Nguồn có hồi tiếp so quang
Sau đây ta sẽ xét các trường hợp cụ thể
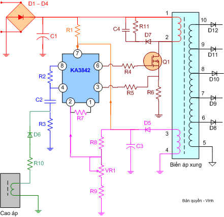
3. 1. Nguồn có hồi tiếp cao áp

Nguồn xung có hồi tiếp cao áp
Bộ nguồn có các thành phần chính như sau:
Mạch tạo dao động:
Bộ nguồn Monitor thường sử dụng cặp linh kiện là IC tạo dao động kết hợp với Mosfet đóng mở tạo thành dòng điện xoay chiều tần số cao đưa vào biến áp xung .
IC dao động đa số sử dụng IC – KA3842 đây là IC rất thông dụng và giá thành rẻ.

KA3842 – IC dao động nguồn trong Monitor
Các chân của IC này như sau :
Chân 1 : là chân nhận hồi tiếp để điều khiển áp ra, điện áp chân 1 tỷ lệ thuận với áp ra , nghĩa là nếu áp chân 1 tăng thì điện áp ra tăng
Chân 2 : ngược với chân 1 tức là điện áp chân 2 tăng thì điện áp ra giảm .
Chân 3 : là chân bảo vệ , khi điện áp chân 3 > 0,6V thì IC sẽ cắt dao động để bảo vệ đèn công suất nguồn khi bị chập phụ tải .
Chân 4 : là chân dao động , khi nguồn đang hoạt động bạn tránh đo vào chân 4 vì phép đo sẽ làm sai tần số dao động gây hỏng sò công suất, tần số dao động phụ thuộc R, C bám vào chân 4
Chân 5 : đấu mass
Chân 6 : là chân dao động ra, điện áp xung dao động đo được tại chân này khoảng 2VDC hoặc 4VAC ( VAC là đo bằng thang AC)
Chân 7 : là chân cấp nguồn cho IC , chân này phải có 12VDC đến 14VDC thì IC mới dao động , điện áp chân này được cung cấp từ nguông 300VDC giảm áp qua trở mồi 47K và có mạch hồi tiếp để ổn định nguồn nuôi .
Chân 8 : là chân đi ra điện áp chuẩn 5V cung cấp cho mạch dao động .
Mạch công suất :
Công suất nguồn đi với IC là đèn Mosfet , thông thường sử dụng đèn K… , 2SK…

Mosfet là linh kiện có trở kháng chân G là vô cùng vì vậy chúng rất nhậy với các nguồn tín hiệu yếu, ở trong mạch nếu Mosfet bị hở chân thì chúng sẽ bị hỏng ngay lập tức .
Điện áp dao động từ chân 6 IC dao động được đưa vào chân G của Mosfet để điều khiển cho Mosfet đóng mở, trong các trường hợp IC dao động hư làm cho áp dao động ra ở dạng một chiều cũng làn hỏng Mosfet .
Mạch hồi tiếp ổn định áp ra :
Là toàn bộ mạch mầu tím ở sơ đồ trên, chúng có nhiệm vụ hồi tiếp để giữ cố định điện áp ra trong trường hợp điện áp vào thay đổi .
Mạch hồi tiếp cao áp :
Trong hai trường hợp cao áp hoạt động và không hoạt động, nguồn có sự thay đổi lớn về dòng tiêu thụ, do sự sụt áp trên cuộn hồi tiếp ít hơn so với cuộn thứ cấp khi cao áp chạy, vì vậy vòng hồi tiếp trên không giữ được điện áp ra cố định, vì vậy người ta khắc phục bằng cách đưa xung dòng hồi tiếp về chân 4 của IC dao động
Khi có xung dòng hồi tiếp về chân 4 thì điện áp ra không còn bị sụt áp khi cao áp chạy . ( cao áp tiêu thụ 70% công suất nguồn)
Mạch bảo vệ :
Khi các phụ tải tiêu thu điện của nguồn bị chập => dẫn đến đèn công suất hoạt động quá tải và hỏng , để bảo về đèn công suất người ta đấu từ chân S đèn công suất xuống mass qua điện trở 0,22Ω và lấy sụt áp trên điện trở này đưa về chân bảo vệ của IC dao động, khi đèn công suất hoạt động mạnh, sut áp trên điện trở này tăng => điện áp đưa về chân bảo vệ tăng => ngắt dao động .

Sơ đồ nguyên lý nguồn Monitor
Nguyên lý hoạt động :
Khi bật công tắc nguồn, trên tụ C1 có 300V DC điện áp này đi qua R1(mồi) vào cấp nguồn cho chân 7 IC dao động, IC hoạt động và tạo ra dao động ở chân 6 đưa sang chân G điều khiển Mosfet Q1 đóng mở => tạo thành dòng điện biến thiên chạy qua cuộn 1-2 biến áp xung, dòng điện này tạo thành từ trường biến thiên cảm ứng lên cuộn hồi tiếp 3 – 4 và các cuộn thứ cấp .
Cầu phân áp R8, VR1, R9 trích lấy một phần điện áp hồi tiếp làm áp lấy mẫu đưa về chân 2 để điều khiển điện áp ra .
Giả sử khi U vào tăng => U ra có xu hướng tăng => áp hồi tiếp cũng tăng => điện áp đưa về chân 2 tăng => IC sẽ điều chỉnh cho biên độ dao động ra giảm => kết quả là điện áp ra giảm về vị trí cũ
Nếu ban đầu điện áp U vào giảm thì quá trình ngược lại .
=> kết quả là điện áp ra luôn được giữa cố định .
Khi cao áp chạy , dòng tiêu thụ tăng cao , điện áp ra có xu hướng sụt áp và mạch hồi tiếp trên không bù lại đủ 100% , vì vậy vòng dây quấn quanh cao áp => đi qua R10, D6, C2 về chân 4 của IC sẽ làm nhiệm vụ giữ cho điện áp ra không bị sụt áp .
Khi một trong các đường phụ tải bị chập, đèn công suất Q1 hoạt động mạnh, sụt áp trên R6 tăng lên, sụt áp này đi qua R5 về chân 3 IC để ngắt dao động => sau đó mạch hồi lại và lại bị bảo vệ => kết quả là điện áp bị tự kích, đèn báo nguồn chớp chớp .
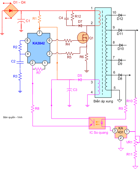
3.2. Nguồn có hồi tiếp so quang

Nguồn xung có hồi tiếp so quang
Bộ nguồn có hồi tiếp so quang tương tự nguồn hồi tiếp cao áp, chỉ thay đổi mạch hồi tiếp về chân số 2 của IC dao động, điện áp hồi tiếp bắt nguồn từ điện áp B1 ( bên thứ cấp – nguồn cấp cho cao áp) hồi tiếp về thông qua IC tạo áp dò sai KA431 và IC so quang.

Mạch hồi tiếp so quang
Nguyên lý hoạt động ổn áp :
Giả sử khi điện áp vào giảm hoặc khi cao áp chạy dòng tiêu thụ tăng
=> Điện áp ra có xu hướng giảm
=> Điện áp chân 1 IC : KA431 giảm
=> Dòng điện đi từ chân 3 qua đèn Q1 qua Dz về chân 2 trong IC : KA431 giảm
=> Dòng điện qua Diode D2 trong IC so quang giảm
=> Dòng điện đi qua đèn Q2 trong IC so quang giảm
=> Điện áp về chân số 2 IC : KA3842 giảm
=> Biên độ dao động ra từ IC tăng => đèn công suất hoạt động mạnh hơn
=> Kết quả làm điện áp ra tăng về vị trí cũ .
Mạch hồi tiếp so quang giữ cho điện áp ra không thay đổi trong cả hai trường hợp :
Điện áp vào thay đổi và
Dòng tiêu thụ thay đổi
Vì vậy mạch hồi tiếp này không cần tới vòng hồi tiếp từ cao áp nữa