Các tham số kỹ thuật của cuộn cảm L
Cuộn cảm là phần tử sinh ra hiện tượng tự cảm khi dòng điện chạy qua nó biến thiên. Khi dòng điện qua cuộn cảm biến thiên sẽ tạo ra… Read more »
Cuộn cảm là phần tử sinh ra hiện tượng tự cảm khi dòng điện chạy qua nó biến thiên. Khi dòng điện qua cuộn cảm biến thiên sẽ tạo ra… Read more »
Chất bán dẫn là vật chất có điện trở suất nằm ở giữa trị số điện trở suất của chất dẫn điện và chất điện môi khi ở nhiệt độ… Read more »
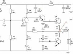
Hiện nay trong gia đình chúng ta hầu hết đầu đã có các thiết bị thu phát âm thanh, nhưng trong các mạch hay thiết bị phát âm thanh đó… Read more »
Trắc khi xem xét mạch này chúng tôi cũng nhin nhấn mạnh đây là một trong các mạch điều khiển tốc độ động cơ đơn giản nhất, cách làm việc… Read more »
Nguyên lý cơ bản một mạch ổn áp điện một chiều khá đơn giản, chúng bao gồm 4 khâu cơ bản: Hạ áp, Chỉnh lưu, Lọc nguồn, Ổn áp… thường… Read more »
Điển áp ổn áp 15V DC thường xuyên được sử dụng trong các mạch điện tử, vì vậy mà nó rất phổ biến ở chỗ không chỉ ổn áp mà… Read more »
Do nhu cầu đọc các tài liệu tiếng Anh nên thường xuyên gặp các thuật ngữ chuyên ngành Điện, Điện tử, Tự động hóa, Hệ thống Điện, Điện lạnh… mấy từ này là khó nhớ nên được tổng hợp lại thành một bảng để tra nhanh các thuật ngữ. Dưới đây là bảng hơn 1000 […]
Dear Bác Rock , Bác thắc mắc là đúng ,lúc đầu em cũng nghĩ như bác tín hiệu digital chỉ là 01010 nên chỉ tập trung phần ananlog , tuy… Read more »
1/ Type (loại) MM : (Magnet moving) kim di động theo rãnh đĩa mang theo nam châm di động , chung quanh nam châm này có 2 cuộn dây (left… Read more »
Sơ đồ mạch là từ ngữ của điện tử. Chúng cung cấp mô tả ngắn gọn và toàn diện về mạch. Thêm vào đó, chúng hầu hết đã được tiêu… Read more »